实用医学杂志 ›› 2023, Vol. 39 ›› Issue (23): 3043-3050.doi: 10.3969/j.issn.1006-5725.2023.23.004

• 基础研究 • 上一篇    下一篇

LncRNA DSCAM-AS1调节miR-150-5p/BRAF轴对甲状腺癌细胞恶性生物学行为的影响

彭云1,温美玲1(),吕云霞2,陈万志2,何春1,俞建平1,丁振罗1   

  1. 1.赣州市人民医院甲状腺外科 (江西 赣州 341000 )
    2.南昌大学第二附属医院甲状腺外科 (南昌 330000 )
  • 收稿日期:2023-06-30 出版日期:2023-12-10 发布日期:2024-01-08
  • 通讯作者: 温美玲 E-mail:wml1130@126.com
  • 基金资助:
    国家自然科学基金项目(82204879);江西省卫生健康委员会科技计划项目(202311874);江西省卫生健康委员会科技计划项目(20194051)

Impact of LncRNA DSCAM⁃AS1 on the malignant biological behaviors of thyroid cancer cells by regulating the miR⁃150⁃5p/BRAF axis

Yun PENG1,Meiling WEN1(),Yunxia LV2,Wanzhi CHEN2,Chun HE1,Jianping YU1,Zhenluo. DING1   

  1. *.Department of Thyroid Surgery,People's Hospital of Ganzhou,Ganzhou 341000,China
  • Received:2023-06-30 Online:2023-12-10 Published:2024-01-08
  • Contact: Meiling WEN E-mail:wml1130@126.com

摘要:

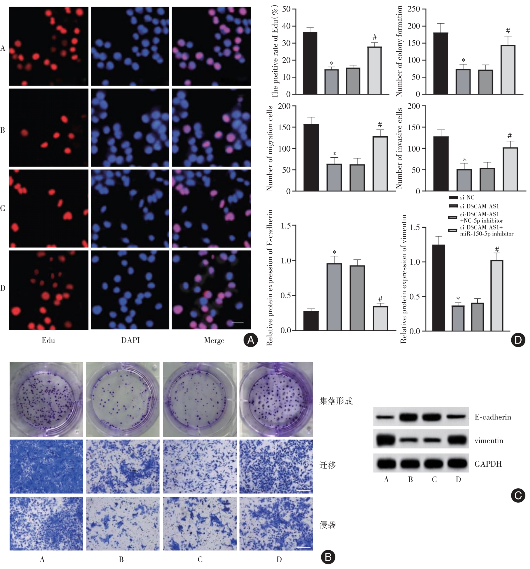
目的 探讨lncRNA DSCAM-AS1调节miR-150-5p/BRAF轴对甲状腺癌(TC)细胞恶性生物学行为的影响。 方法 qRT-PCR检测TC细胞中DSCAM-AS1表达;FISH、pull down实验、双荧光素酶报告基因实验验证DSCAM-AS1、BRAF与miR-150-5p靶向调控关系;检测SW579细胞增殖、迁移和侵袭,Western blot检测BRAF、E-cadherin、vimentin蛋白表达;小鼠体内肿瘤形成实验验证DSCAM-AS1对TC肿瘤生长的影响。 结果 DSCAM-AS1在TC细胞中高表达(P < 0.05);DSCAM-AS1、BRAF与miR-150-5p存在靶向调控关系;抑制DSCAM-AS1表达或过表达miR-150-5p可显著抑制SW579细胞增殖、迁移、侵袭及EMT(P < 0.05);抑制miR-150-5p表达或过表达BRAF可逆转抑制DSCAM-AS1表达或过表达miR-150-5p对SW579细胞恶性行为的抑制作用(P < 0.05);体内实验显示,抑制DSCAM-AS1表达可显著抑制小鼠移植瘤的生长(P < 0.05)。 结论 DSCAM-AS1在TC细胞中上调表达,抑制DSCAM-AS1表达可通过调节miR-150-5p/BRAF信号轴,抑制TC恶性进展。

关键词: lncRNA DSCAM-AS1, miR-150-5p/BRAF轴, 甲状腺癌, 增殖, 迁移, 侵袭

Abstract:

Objective To investigate the impact of lncRNA DSCAM-AS1 on the malignant biological behaviors of thyroid cancer (TC) cells by regulating the miR-150-5p/BRAF axis. Methods The expression of DSCAM-AS1 in TC cells was detected by qRT-PCR,and the best intervention cell line was screened.; the relationship between DSCAM-AS1, BRAF and miR-150-5p targeting regulation was verified by FISH, pull down and double Luciferase reporter gene experiment; The proliferation,migration and invasion of SW579 cells were detected; Western blot was applied to detect the expression of BRAF, E-Cadherin, and vimentin proteins; the tumor formation experiment in mice was applied to verify the effect of DSCAM-AS1 on TC tumor growth. Results DSCAM-AS1 was highly expressed in TC tissue and cells (P < 0.05); There is a targeted regulation relationship between DSCAM-AS1,BRAF and miR-150-5p; inhibition of DSCAM-AS1 expression or overexpression of miR-150-5p obviously inhibited the proliferation, migration, invasion, and EMT of SW579 cells (P < 0.05); Inhibition of miR-150-5p expression or overexpression of BRAF reversed the inhibitory effect of inhibition of DSCAM-AS1 expression or overexpression of miR-150-5p on the malignant behavior of SW579 cells (P < 0.05); in vivo experiments showed that inhibiting the expression of DSCAM-AS1 obviously inhibited the growth of transplanted tumors in mice (P < 0.05). Conclusion DSCAM-AS1 is up-regulated in TC cells, inhibiting the expression of LncRNA DSCAM-AS1 can inhibit the malignant progression of TC by regulating the miR-150-5p/BRAF signaling axis.

Key words: lncRNA DSCAM-AS1, miR-150-5p/BRAF axis, thyroid cancer, proliferation, migration, invasion

中图分类号: