实用医学杂志 ›› 2025, Vol. 41 ›› Issue (18): 2786-2795.doi: 10.3969/j.issn.1006-5725.2025.18.002

• 专题报道:乳腺癌 • 上一篇    

基于类器官构建泛TKI提高ET+CDK4/6抑制剂治疗HR+/HER2-low乳腺癌疗效的筛选工具

吴迎朝1,2,3,4,5,陈柳汕1,2,3,梁裕琪1,3,4,5,陈洁婷3,5,黄俊峰5,左谦1,3,4,5,陈前军1,2,3,4,5()   

  1. 1.中医药广东省实验室 (广东横琴 519031 )
    2.广州中医药大学第二临床医学院 (广东 广州 510405 )
    3.广州中医药大学第二附属医院中医证候全国重点实验室 (广东 广州 510120 )
    4.广东省中医院乳腺科 广东 广州 510120
    5.广东省中医药科学院,广东 广州 510120
  • 收稿日期:2025-06-17 出版日期:2025-09-20 发布日期:2025-09-25
  • 通讯作者: 陈前军 E-mail:cqj55@163.com
  • 基金资助:
    国家自然科学基金项目(82474504);中医药广东省实验室(横琴实验室)科技研发培植项目(HQL2024PZ023);中国初级卫生保健基金会项目(KYJJ20240509);广州市科技计划项目(2024A03J0850);广州市科技计划项目(SL2024A04J3296);广州中医药大学与中山市中医院高水平医院共建项目学科建设专项(GZYZS2024XKG05);北京迈迪科公益基金会科研基金(编号:MDK学研字2023-1007);北京科创医学发展基金会(KC2021-ZZ-0010-9);北京科创医学发展基金会(KC2023-JX-0082-12)

Development of an organoid⁃based pan⁃TKI precision screening platform to enhance therapeutic efficacy of ET+CDK4/6 inhibitors in HR+/HER2⁃low breast cancer

Yingchao WU1,2,3,4,5,Liushan CHEN1,2,3,Yuqi LIANG1,3,4,5,Jieting CHEN3,5,Junfeng HUANG5,Qian ZUO1,3,4,5,Qianjun CHEN1,2,3,4,5()   

  1. 1.Chinese Medicine Guangdong Laboratory,Hengqin 519031,Guangdong,China
    2.The Second Clinical Medical College of Guangzhou University of Chinese Medicine,Guangzhou 510405,Guangdong,China
    3.State Key Laboratory of Traditional Chinese Medicine Syndrome,the Second Affiliated Hospital of Guangzhou University of Chinese Medicine,Guangzhou 510120,Guangdong,China
    4.Department of Breast,Guangdong Provincial Hospital of Chinese Medicine,Guangzhou 510120,Guangdong,China
    5.Guangdong Academy of Traditional Chinese Medicine,Guangzhou 510120,Guangdong,China
  • Received:2025-06-17 Online:2025-09-20 Published:2025-09-25
  • Contact: Qianjun CHEN E-mail:cqj55@163.com

摘要:

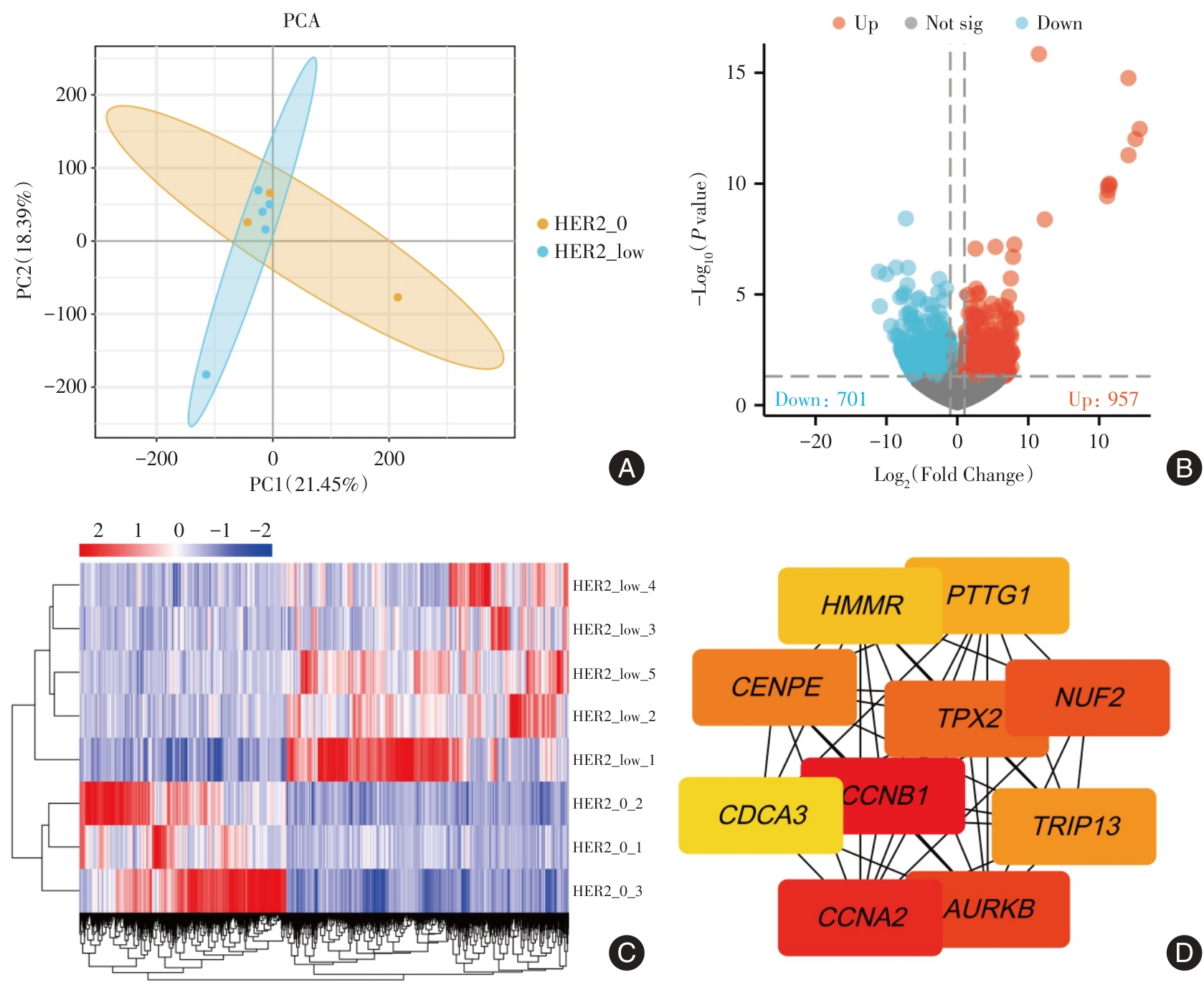
目的 探讨HR+/HER2-low乳腺癌ET+CDK4/6抑制剂治疗效果不佳的机制,并构建乳腺癌类器官模型工具以筛选泛TKI敏感的HR+/HER2-low乳腺癌患者。 方法 转录组学分析HR+/HER2-0与HR+/HER2-low乳腺癌样本差异表达基因并进行富集分析。使用临床来源的乳腺癌组织构建肿瘤类器官模型,并通过Calcein-AM/PI细胞活死双染和EdU细胞增殖检测分析不同样本对治疗药物的敏感性。 结果 转录组学富集分析结果显示,HR+/HER2-low乳腺癌的EGFR存在显著激活并具有酪氨酸激酶抑制剂耐药的特性。成功构建了乳腺癌类器官,通过药敏试验结果显示,部分HR+/HER2-low乳腺癌ET+CDK4/6抑制剂治疗效果较差,TKI可以恢复HR+/HER2-low乳腺癌ET+CDK4/6抑制剂治疗的敏感性(P < 0.05)。 结论 TKI可以逆转HR+/HER2-low乳腺癌对ET+CDK4/6抑制剂治疗的敏感性下降,乳腺癌类器官有望成为临床HR+/HER2-low乳腺癌药敏试验筛选工具。

关键词: 乳腺癌, HR+/HER2-low, ET+CDK4/6抑制剂, 类器官, 酪氨酸激酶抑制剂

Abstract:

Objective To investigate the underlying mechanisms contributing to the limited therapeutic efficacy of endocrine therapy combined with CDK4/6 inhibitors in HR+/HER2-low breast cancer, and to develop a breast cancer organoid model as a tool for the precise identification of HR+/HER2-low patients who are responsive to pan-TKI treatment. Methods Transcriptomics was employed to identify differentially expressed genes in HR+/HER2-0 and HR+/HER2-low breast cancer samples and to perform functional enrichment analysis. Tumor organoid models were established using breast cancer tissues obtained from clinical sources, and the differential sensitivity of these samples to therapeutic agents was assessed using Calcein-AM/PI cell viability staining and EdU-based cell proliferation assays. Results The results of transcriptomic enrichment analysis indicated that EGFR was significantly activated in HR+/HER2-low breast cancer and exhibited characteristics of resistance to TKIs. Breast cancer organoids were successfully established. Drug sensitivity testing revealed that the therapeutic efficacy of ET combined with CDK4/6 inhibitors was suboptimal in certain cases of HR+/HER2-low breast cancer, while the addition of TKIs effectively restored sensitivity to the ET+CDK4/6 inhibitor regimen (P < 0.05). Conclusions TKI can restore the reduced sensitivity of HR+/HER2-low breast cancer to endocrine therapy combined with CDK4/6 inhibitors. Breast cancer organoids hold promise as screening tools for assessing drug sensitivity in clinical settings for patients with HR+/HER2-low breast cancer.

Key words: breast cancer, HR+/HER2-low, ET+CDK4/6 inhibitor, organoid, tyrosine kinase inhibitor

中图分类号: