实用医学杂志 ›› 2024, Vol. 40 ›› Issue (11): 1519-1525.doi: 10.3969/j.issn.1006-5725.2024.11.009
王畏1,张新鑫2,王广辉1,张杰1,陈安然3,贾建光1,2()
Wei WANG1,Xinxin ZHANG2,Guanghui WANG1,Jie ZHANG1,Anran CHEN3,Jianguang. JIA1,2()
摘要:
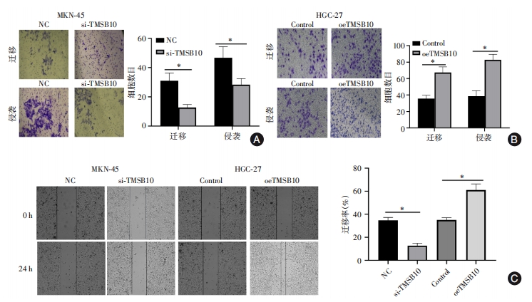
目的 探究胸腺素β10(thymosin β10, TMSB10)在胃癌中的表达及促进胃癌进展的分子机制。 方法 收集蚌埠医学院第二附属医院70例胃癌患者病理切片,免疫组化检测TMSB10在胃腺癌中的表达,并分析其预后影响。为研究作用机制,通过转染技术、CCK8实验、EDU实验、Transwell小室实验,划痕实验,糖酵解实验,蛋白印迹实验,观察TMSB10对胃癌细胞的增殖和糖酵解的影响及机制研究。 结果 临床样本免疫组化显示,TMSB10在胃癌中高表达。同时,TMSB10的表达水平与肿瘤大小(P < 0.05)、TNM分期(P < 0.01)和远处转移具有相关性。在机制研究中,通过体外实验CCK-8、EDU实验、Transwel实验及糖酵解检测实验发现过表达TMSB10后促进胃癌细胞增殖、侵袭、迁移及糖酵解表型,反之亦然。Western blot实验结果显示过表达TMSB10可能通过上调AMPK/mTOR信号通路调节胃癌的发生。 结论 TMSB10通过AMPK/mTOR信号通路促进胃癌细胞增殖、侵袭、迁移及糖酵解过程。
中图分类号: