实用医学杂志 ›› 2025, Vol. 41 ›› Issue (23): 3666-3675.doi: 10.3969/j.issn.1006-5725.2025.23.006

• 基础研究 • 上一篇    

小胶质细胞在蓝光损伤视网膜中介导神经炎症和免疫细胞募集

孙斌,李妮,晏林,王启钊,张敏,杨月涵,覃欢()   

  1. 武汉科技大学视神经科学与干细胞工程研究院 (湖北 武汉 430065 )
  • 收稿日期:2025-08-12 出版日期:2025-12-10 发布日期:2025-12-18
  • 通讯作者: 覃欢 E-mail:qinhuan2023@wust.edu.cn
  • 基金资助:
    国家自然科学基金委项目(82471107);湖北省自然科学基金项目(2025AFB042)

Microglia mediate neuroinflammation and immune cell recruitment in blue light‑damaged retina

Bin SUN,Ni LI,Lin YAN,Qizhao WANG,Min ZHANG,Yuehan YANG,Huan. QIN()   

  1. Institute of Visual Neuroscience and Stem Cell Engineering,Wuhan University of Science and Technology,Wuhan 430065,Hubei,China
  • Received:2025-08-12 Online:2025-12-10 Published:2025-12-18
  • Contact: Huan. QIN E-mail:qinhuan2023@wust.edu.cn

摘要:

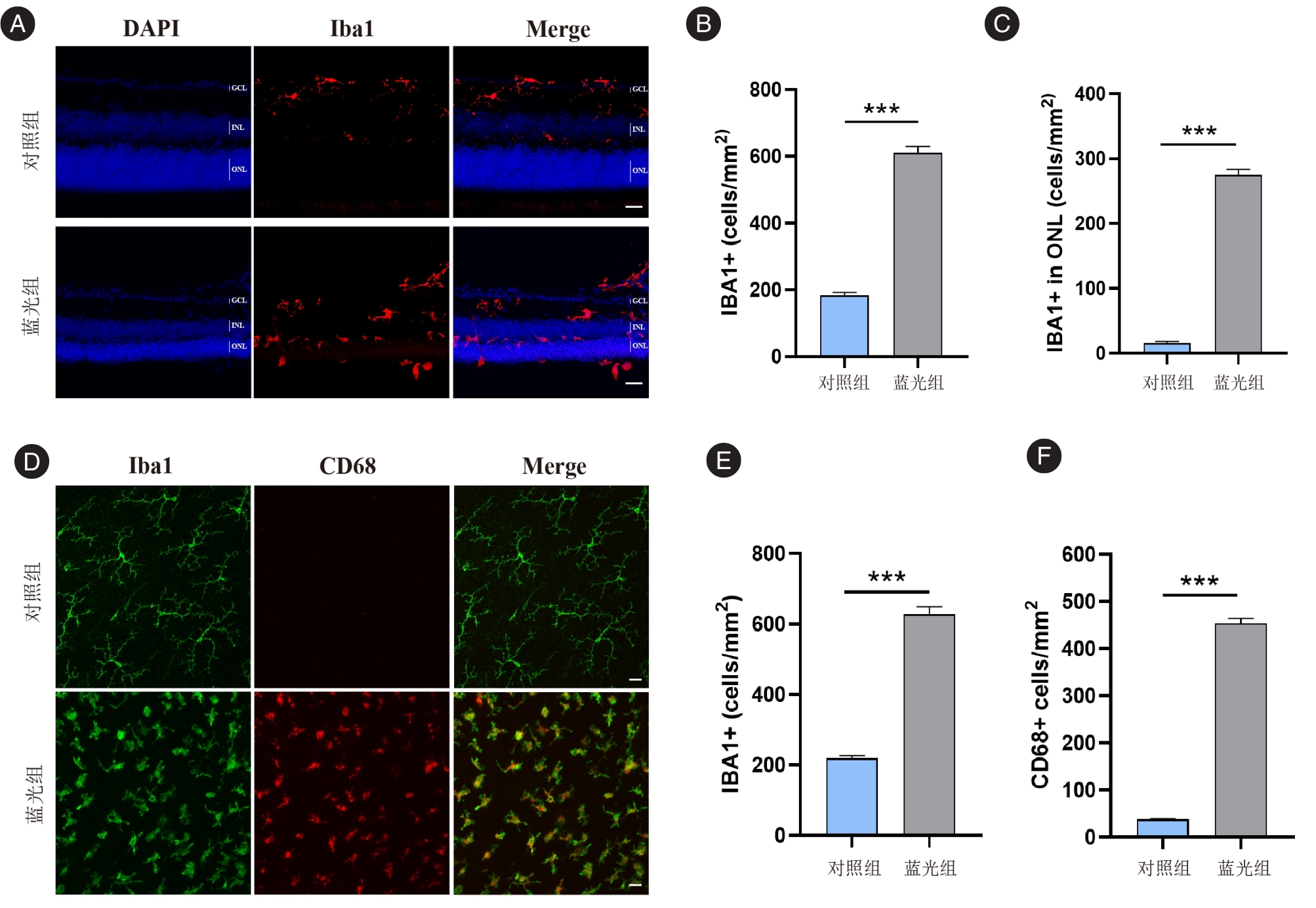
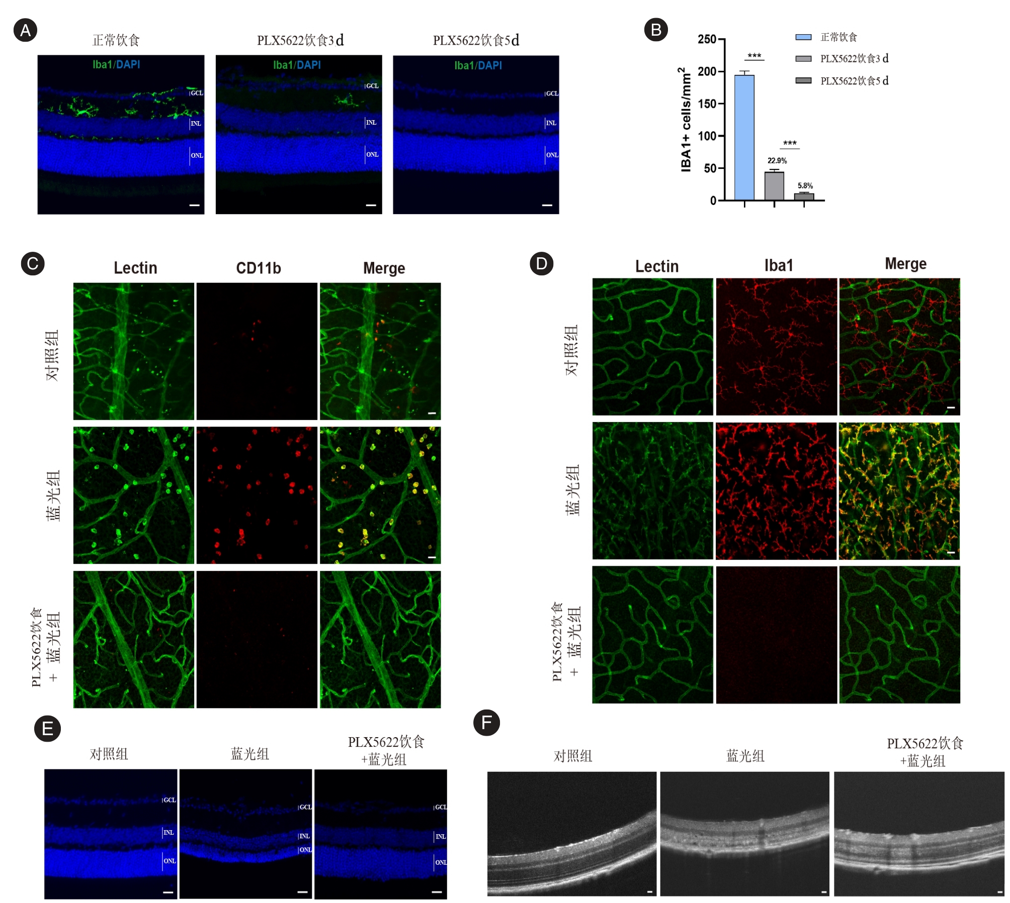
目的 探讨蓝光照射激活的小胶质细胞介导免疫细胞募集加重视网膜损伤的机制,以及清除小胶质细胞对抑制免疫浸润和保护视网膜的作用。 方法 随机将SPF级C57BL/6J小鼠分为对照组、蓝光照射组、PLX5622预处理蓝光照射组,采用LED蓝光连续照射2 d建立视网膜损伤模型,PLX5622预处理组特异性清除小胶质细胞后进行蓝光照射。造模后采用HE染色和OCT检查视网膜组织形态学变化,ERG检查评价视网膜功能,DHE染色和RT-qPCR检测氧化应激和炎症反应,Iba1、CD68、CD11b免疫荧光染色和流式细胞术分析小胶质细胞激活状态和免疫细胞浸润。 结果 蓝光照射后视网膜外核层厚度明显减小,ERG a波和b波振幅降低,氧化应激相关基因Nrf2Sod2HO?1表达上调,炎症因子IL-1β、TNF-α、ICAM-1表达增加,Iba1 +小胶质细胞数量增加并大量迁移至外核层,CD68+细胞和CD11b+免疫细胞比例升高,激活的小胶质细胞聚集于血管周围介导免疫细胞浸润。PLX5622预处理清除小胶质细胞后,免疫细胞浸润明显减少,炎症反应减轻,视网膜结构损伤显著改善,视觉功能得到保护。 结论 蓝光照射激活小胶质细胞并促使其迁移至损伤区域,激活的小胶质细胞介导免疫细胞募集和浸润,加重视网膜炎症损伤。清除小胶质细胞可有效抑制免疫浸润,拯救视网膜结构和功能,为蓝光相关眼病的防治提供新的治疗策略。

关键词: 蓝光照射, 小胶质细胞, 神经炎症, 免疫细胞募集, 视网膜损伤

Abstract:

Objective To investigate the mechanism by which blue light irradiation-activated microglia mediate immune cell recruitment and exacerbate retinal damage, and to explore the role of microglial depletion in inhibiting immune infiltration and protecting the retina. Methods SPF-grade C57BL/6J mice were randomly divided into control group, blue light irradiation group, and PLX5622 pretreatment blue light irradiation group. A retinal injury model was established by continuous LED blue light irradiation for 2 days. In the PLX5622 pretreatment group, microglia were specifically depleted before blue light irradiation. After modeling, HE staining and OCT examination were used to examine retinal histomorphological changes; ERG examination was performed to evaluate retinal function; DHE staining and RT-qPCR were used to detect oxidative stress and inflammatory responses, and Iba1, CD68, CD11b immunofluorescence staining and flow cytometry were used to analyze microglial activation status and immune cell infiltration. Results After blue light irradiation, the retinal outer nuclear layer thickness was significantly reduced; ERG a-wave and b-wave amplitudes decreased; expression of oxidative stress-related genes Nrf2, Sod2, and HO-1 was upregulated; expression of inflammatory factors IL-1β, TNF-α, and ICAM-1 increased; the number of Iba1-positive microglia increased and migrated extensively to the outer nuclear layer; the proportion of CD68+ cells and CD11b+ immune cells was elevated; and activated microglia aggregated around blood vessels to mediate immune cell infiltration. After PLX5622 pretreatment to deplete microglia, immune cell infiltration was significantly reduced; inflammatory responses were alleviated; retinal structural damage was markedly improved, and visual function was protected. Conclusions Blue light irradiation activates microglia and promotes their migration to the injury area. Activated microglia mediate immune cell recruitment and infiltration, exacerbating retinal inflammatory damage. Microglial depletion can effectively inhibit immune infiltration, rescue retinal structure and function, and provide new therapeutic strategies for the prevention and treatment of blue light-related ocular diseases.

Key words: blue light exposure, microglia, neuroinflammation, immune cell recruitment, retinal damage

中图分类号: