实用医学杂志 ›› 2024, Vol. 40 ›› Issue (23): 3306-3316.doi: 10.3969/j.issn.1006-5725.2024.23.005

• 基础研究 • 上一篇    

二甲双胍通过激活SIRT1/p53信号通路对骨关节炎大鼠关节软骨发挥保护作用

贾祥1,2,徐田杰1,2,樊佳欣1,2,郭小玲1,2,刘凯楠3,张辉4,王永生1,2,王茜1,2()   

  1. 1.华北理工大学基础医学院 (河北 唐山 063210 )
    2.河北省慢性疾病基础医学重点实验室 (河北 唐山 063210 )
    3.邢台医学院基础医学部 (河北 邢台 054000 )
    4.唐山市第二医院关节一科 (河北 唐山 063000 )
  • 收稿日期:2024-08-23 出版日期:2024-12-10 发布日期:2024-12-16
  • 通讯作者: 王茜 E-mail:tswqxx008@126.com
  • 基金资助:
    河北省医学科学研究课题(20230215);河北省“三三三人才工程”项目(C20221117)

Metformin exerts a protective effect on articular cartilage in osteoarthritis rats by activating the SIRT1/p53 signaling pathway

Xiang JIA1,2,Tianjie XU1,2,Jiaxin FAN1,2,Xiaoling GUO1,2,Kainan LIU3,Hui ZHANG4,Yongsheng WANG1,2,Qian. WANG1,2()   

  1. *.School of Basic Medical Sciences,North China University of Science and Technology,Tangshan 063210,Hebei,China
    *.Key Laboratory of Basic Medicine for Chronic Diseases,Tangshan 063210,Hebei,China
  • Received:2024-08-23 Online:2024-12-10 Published:2024-12-16
  • Contact: Qian. WANG E-mail:tswqxx008@126.com

摘要:

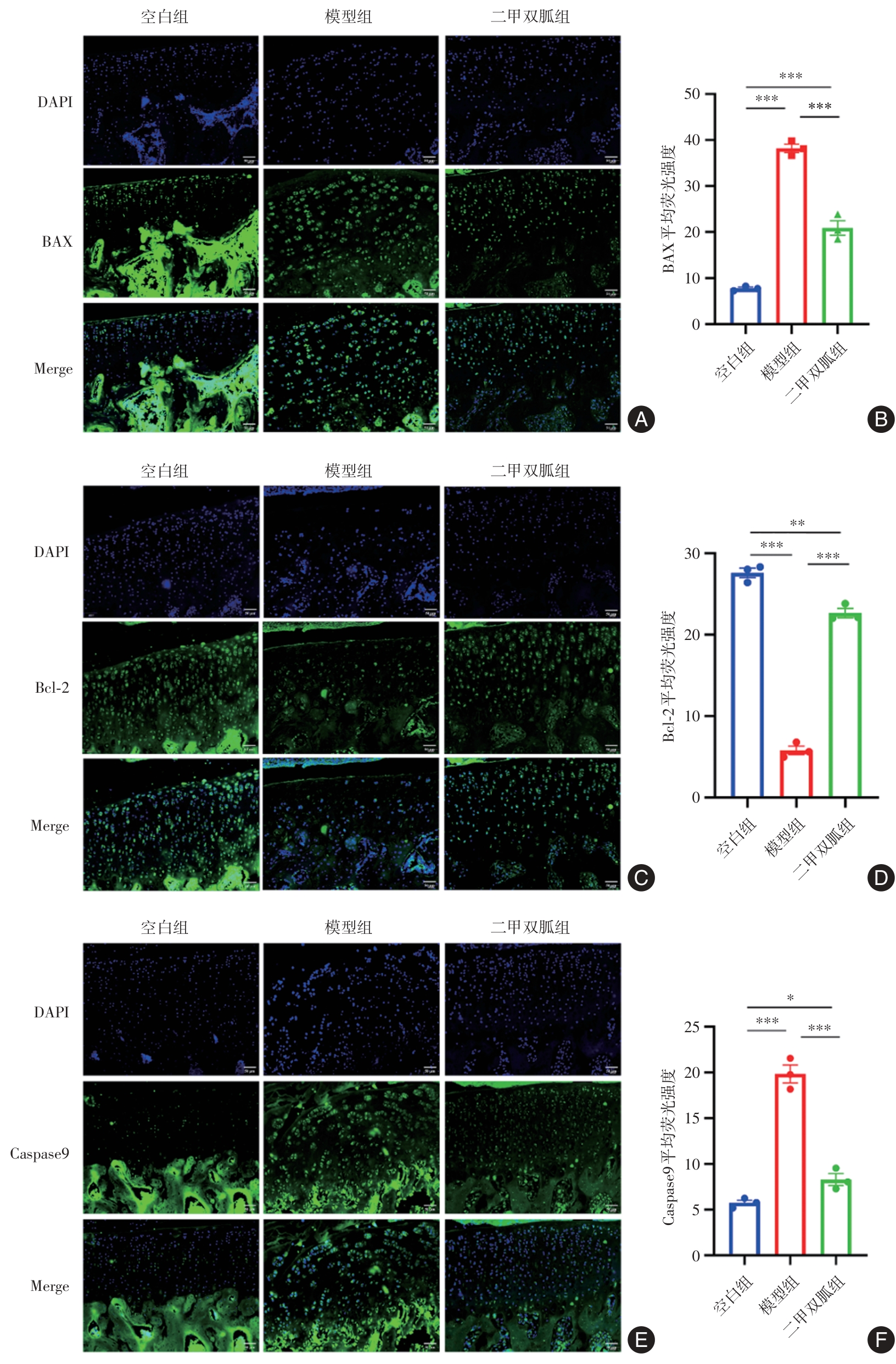
目的 探究二甲双胍对骨关节炎大鼠软骨保护作用机制。 方法 取30只雄性SD大鼠,随机分为3组 (10只/组) 。建立大鼠膝骨关节炎模型,二甲双胍组大鼠接受灌胃治疗[200 mg/(kg·d)],空白组和模型组大鼠给予生理盐水作为对照。4周后,采用形态学染色方法观察关节软骨形态,通过免疫组化染色、免疫荧光染色及Western blot检测SIRT1/p53信号通路因子、炎症及凋亡相关因子的表达。 结果 二甲双胍组大鼠较模型组软骨结构损伤明显减轻,软骨层面趋于平整,软骨细胞数目增多,蛋白多糖含量增加。免疫组化染色、免疫荧光染色和Western blot检测发现,二甲双胍组大鼠软骨组织中SOX9、Aggrecan、Bcl-2、SIRT1蛋白表达较模型组显著升高,而IL-6、TNF-α、BAX、Caspase-9、p53蛋白表达明显降低。TUNEL染色结果显示,与模型组比较,二甲双胍组大鼠软骨细胞凋亡数量明显减少。 结论 二甲双胍可通过SIRT1/p53信号通路的激活减少骨关节炎SD模型大鼠软骨细胞凋亡,抑制软骨细胞外基质降解,进而保护关节软骨。

关键词: 骨关节炎, 关节软骨, 凋亡, 炎症, 二甲双胍, SIRT1/p53信号通路

Abstract:

Objective To investigate the underlying mechanism of metformin's protective effect on articular cartilage in rats afflicted with osteoarthritis. Methods Thirty male SD rats were randomly divided into three groups (n = 10 per group) to establish a rat model of knee osteoarthritis. The metformin group received metformin via gavage [200 mg/(kg·d)], while the control and model groups received saline as a control. After 4 weeks, morphological staining was used to observe articular cartilage morphology, and immunohistochemical staining, immunofluorescence staining, and Western blot were employed to detect the expression of factors related to the SIRT1/p53 signaling pathway, inflammation, and apoptosis. Results Compared to the model group, the metformin group exhibited significantly reduced cartilage structural damage, characterized by a smoother cartilage surface, increased chondrocyte population, and enhanced proteoglycan content. Immunohistochemical staining, immunofluorescence staining, and Western blot analysis revealed significantly higher expression levels of SOX9, Aggrecan, Bcl?2, and SIRT1 proteins in the metformin?treated cartilage tissue compared to the model group. Conversely, lower expression levels of IL?6 TNF?α BAX Caspase?9 and p53 proteins were observed in the metformin group compared to the model group. TUNEL staining results demonstrated a significant reduction in apoptotic chondrocytes within the metformin?treated group when compared with the model group. Conclusion Metformin exerts a protective effect on articular cartilage in SD rat models of osteoarthritis by activating the SIRT1/p53 signaling pathway, leading to decreased chondrocyte apoptosis and inhibition of extracellular matrix degradation.

Key words: osteoarthritis, articular cartilage, apoptosis, inflammation, metformin, SIRT1/p53 signaling pathway

中图分类号: