实用医学杂志 ›› 2024, Vol. 40 ›› Issue (9): 1197-1203.doi: 10.3969/j.issn.1006-5725.2024.09.004

• 基础研究 • 上一篇    下一篇

血管生成素样蛋白8敲除减轻脂多糖诱导的肝脏脂质沉积

罗珊1,2,冯莹1,范丹丹3,郑雯鑫4,郭兴荣1,阮绪芝1()   

  1. 1.湖北医药学院基础医学院附属太和医院,胚胎干细胞研究湖北省重点实验室,脐带血造血干细胞治疗临床医学研究中心 (湖北 十堰 442000 )
    2.湖北省十堰市太和医院内分泌风湿免疫科 (湖北 十堰 442000 )
    3.湖北医药学院,生物医学工程学院,(湖北 十堰 442000 )
    4.湖北医药学院,全科医学院,(湖北 十堰 442000 )
  • 收稿日期:2023-10-20 出版日期:2024-05-10 发布日期:2024-05-15
  • 通讯作者: 阮绪芝 E-mail:574034343@qq.com
  • 基金资助:
    国家自然科学基金项目(82371596);湖北省自然科学基金创新群体项目(2023AFA023);十堰市科技局指导项目(21Y38);湖北医药学院研究生科技创新项目(YC2023010);湖北医药学院大学生创新项目(202210929010);湖北省自然科学基金立项项目(2020CFB558);湖北省高等学校优秀中青年科技创新团队计划项目(D2020103)

ANGPTL8 knockout reduces lipopolysaccharide⁃induced hepatic lipid deposition

Shan LUO1,2,Ying FENG1,Dandan FAN3,Wenxin ZHENG4,Xingrong GUO1,Xuzhi. RUAN1()   

  1. *.School of Basic Medical Sciences,Hubei University of Medicine,Taihe Hospital,Hubei Key Laboratory of Embryonic Stem Cell Research,Umbilical Cord Blood Hematopoietic Stem Cell Therapy Clinical Medicine Research Center,Shiyan 442000,China
    *.Department of Endocrinology and Rheumatology,Taihe Hospital,Shiyan 442000,China
    Corresponding anthor: RUAN Xuzhi E?mail: 574034343@qq. com
  • Received:2023-10-20 Online:2024-05-10 Published:2024-05-15
  • Contact: Xuzhi. RUAN E-mail:574034343@qq.com

摘要:

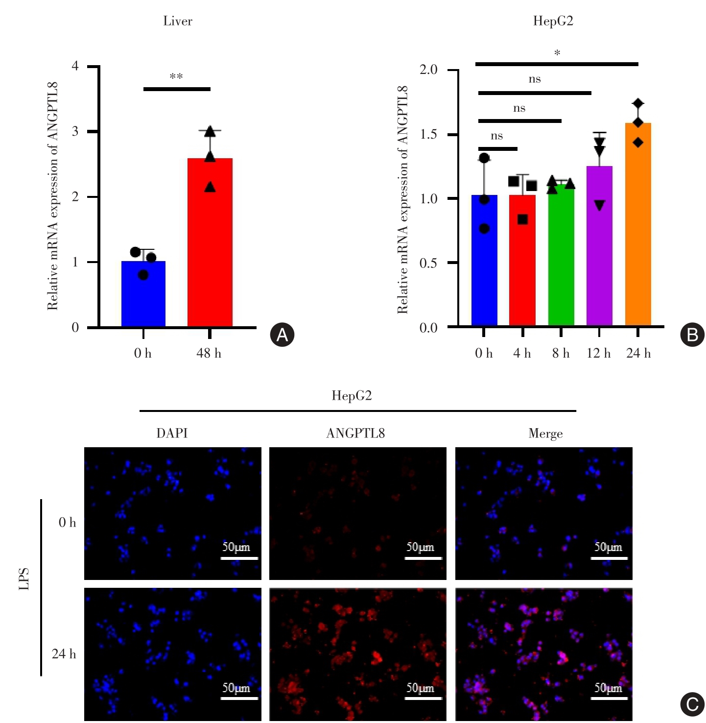
目的 探索血管生成素样蛋白8(ANGPTL8)在脂多糖(LPS)诱导的肝脏脂质沉积中的作用及机制。 方法 选取6 ~ 8周雄性野生型和ANGPTL8 敲除小鼠,通过腹腔注射LPS(10 mg/kg)诱导脓毒症小鼠模型。荧光定量PCR(qPCR)检测肝脏组织和免疫荧光检测HepG2细胞中ANGPTL8的表达;分别用谷丙转氨酶(ALT)、谷草转氨酶(AST)、甘油三酯(TG)和丙二醛(MDA)试剂盒检测血清ALT、AST水平及肝脏组织TG、MDA含量;HE染色观察肝脏组织的病理变化;油红O染色分析肝组织脂滴形成;TUNEL检测肝细胞凋亡;RNA-seq分析肝脏组织差异表达基因,并通过qPCR及Western blot进一步验证差异基因。 结果 LPS刺激小鼠48 h后,肝脏ANGPTL8明显上调;与野生型小鼠相比,ANGPTL8敲除小鼠肝脏脂质沉积、脂肪变性和细胞凋亡显著减轻,血清中ALT、AST以及肝脏TG、MDA的水平显著降低;ANGPTL8敲除可上调LPS诱导的肝脏中小窝蛋白1(CAV1)的表达。 结论 LPS促进肝脏组织ANGPTL8的表达和分泌,ANGPTL8通过抑制CAV1促进肝脏脂质沉积和过氧化,从而加剧LPS诱导的肝脏脂质沉积。

关键词: 血管生成素样蛋白8, 脂多糖, 小窝蛋白1, 脂质沉积, 凋亡

Abstract:

Objective To study the influence of ANGPTL8 in lipopolysaccharide (LPS)?induced hepatic lipid deposition. Methods Male wild?type(WT) and ANGPTL8 knockout mice at 6-8 weeks were used to induce sepsis models by intrabitoneal injection of LPS (10 mg/kg). qPCR and immunofluorescence were used to detected the mRNA and protein expression of ANGPTL8 in liver tissue and HepG2 cells respectively; The contents of alanine aminotransferase (ALT), aspartate aminotransferase (AST) in serum and the triglyceride (TG) and malondialdehyde (MDA) in liver homogenate were detected by kits; the histopathological changes of liver tissue were analyzed through HE staining. Lipids accumulation in liver were detected by oil red O staining. The apoptosis of liver was determinated by TUNEL staining. RNA?seq was used to analyzing the differentially expressed genes in the liver tissue of WT and ANGPTL8 KO mice, and the qPCR and Western Blot were used to verify the differential expressed genes. Results The expression of ANGPTL8 in the liver was significantly upregulated at 48 hours after LPS stimulation. Compared with WT mice, the hepatic lipid deposition, steatosis, and apoptosis were significantly alleviated in liver of ANGPTL8 KO mice, the ALT and AST levels in serum and the TG and MDA content in liver homogenate of ANGPTL8 KO mice were also reduced significantly. The expression of caveolin?1(CAV1) in liver of ANGPTL8 KO mice was significantly higher than that of WT mice. Conclusions LPS promoted the expression and secretion of ANGPTL8 in liver tissue, and ANGPTL8 increased hepatic lipid deposition and peroxidation by inhibiting the expression of CAV1.

Key words: ANGPTL8, LPS, CAV1, lipid deposition, apoptosis

中图分类号: