实用医学杂志 ›› 2024, Vol. 40 ›› Issue (12): 1643-1650.doi: 10.3969/j.issn.1006-5725.2024.12.006

• 基础研究 • 上一篇    下一篇

LINC00626通过JAK1/STAT3/KHSRP信号轴调控结直肠癌转移的恶性进展

于艳艳1,康霞2,范林林2,张海峰3,王晓龙3,韦海涛3,李丽2,3()   

  1. 1.河南大学淮河医院 超声内镜科,(河南 开封 475001 )
    2.河南大学护理与健康学院慢病研究所 (河南 开封 475004 )
    3.河南大学淮河医院 胸外科 (河南 开封 475001 )
  • 收稿日期:2023-09-27 出版日期:2024-06-25 发布日期:2024-06-14
  • 通讯作者: 李丽 E-mail:10210051@vip.henu.edu.cn
  • 基金资助:
    河南省教育厅项目(24A320002);河南省科技厅科技攻关指导项目(242102310184);河南省科技厅科技攻关指导项目(242102310100)

LINC00626 promotes the malignant process of colorectal cancer metastasis through the JAK1/STAT3/KHSRP axis

Yanyan YU1,Xia KANG2,Linlin FAN2,Haifeng ZHANG3,Xiaolong WANG3,Haitao WEI3,Li LI2,3()   

  1. Department of Ultrasound Endoscopy,Huaihe Hospital,Henan University,Kaifeng 475001,China
  • Received:2023-09-27 Online:2024-06-25 Published:2024-06-14
  • Contact: Li LI E-mail:10210051@vip.henu.edu.cn

摘要:

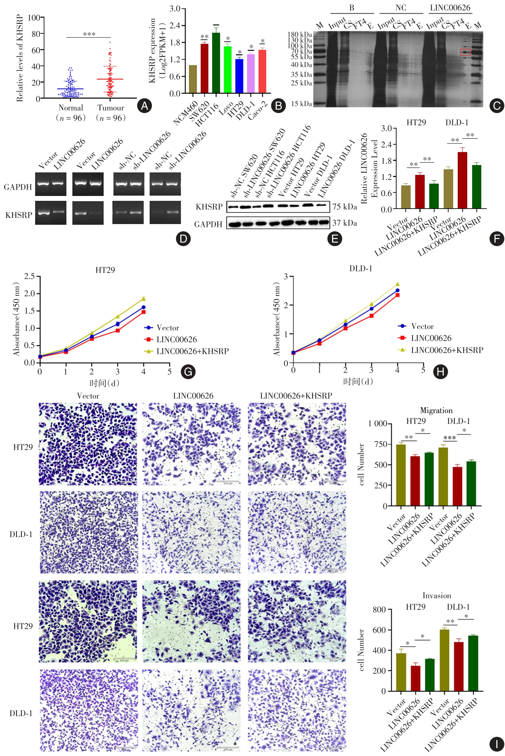
目的 探究LINC00626通过JAK1/STAT3/KHSRP信号轴调控结直肠癌恶性进展及其潜在的分子机制。 方法 选取2021年6月11日至2023年6月11日在河南大学淮河医院确诊为结直肠癌的患者96例为研究对象,分别取患者的癌组织和癌旁正常组织。体外培养结直肠癌细胞系(SW620、HCT116、HT29、DLD-1、LOVO、Caco-2)和结直肠正常细胞(NCM460),qRT-PCR检测结直肠癌组织和细胞系中LINC00626、KHSRP的表达情况。筛选出慢病毒感染细胞系,SW620和HCT116细胞系分别转染敲降慢病毒及其对照,HT29和DLD-1细胞系分别转染过表达慢病毒及其对照。选取稳定转染的细胞系进行细胞功能实验,检测增殖、迁移、侵袭能力。小鼠活体动物实验检测LINC00626对结直肠癌肿瘤生长和迁移的影响。Western blot法检测稳染细胞中KHSRP蛋白的表达水平。拯救实验研究LINC00626与KHSRP的调控关系。 结果 qRT-PCR显示,在结直肠癌组织和细胞系中LINC00626低表达,而KHSRP高表达。细胞功能实验显示,与sh-NC组相比,sh-LINC00626组在SW620和HCT116细胞促进细胞增殖、细胞迁移、侵袭,过表达组则反之。细胞拯救实验显示,LINC00626+KHSRP可显著逆转敲降LINC00626对细胞增殖、细胞迁移、侵袭的促进作用。裸鼠实验中,与sh-NC组相比,sh-LINC00626组裸鼠肿瘤体积和重量、细胞增殖率和结直肠癌肺转移病灶数目明显增加;过表达结果相反。信号通路实验显示,与sh-NC组相比,sh-LINC00626组JAK1、STAT3mRNA的表达量显著上调,过表达组结果相反。 结论 LINC00626通过JAK1/STAT3/KHSRP信号轴,抑制结直肠癌转移的恶性进程。

关键词: 结直肠癌, LINC00626, JAK1, STAT3, KHSRP

Abstract:

Objective To examine the regulation of malignant progression of colorectal cancer by LINC00626 via the JAK1/STAT3/KHSRP signaling axis and its molecular mechanism. Methods 96 individuals diagnosed with colorectal cancer at our hospital during June 11, 2021 and June 11, 2023 were chosen as research subjects, and their cancerous tissue and nearby normal tissue were collected. Cultivate colorectal cancer cell lines (SW620, HCT116, HT29, DLD-1, LOVO, Caco-2) and normal colorectal cells (NCM460) in vitro, and detect the expression of LINC00626 and KHSRP in colorectal cancer tissue and cell lines using qRT-PCR. Screening out cell lines infected with lentivirus, SW620 and HCT116 cell lines were transfected with knockdown lentivirus and its control, while HT29 and DLD-1 cell lines were transfected with overexpressing lentivirus and its control, respectively. Select stable transfected cell lines for cell function experiments to detect proliferation, migration, and invasion abilities. Detection of the effect of LINC00626 on the growth and migration of colorectal cancer tumors in live mouse experiments. The expression level of KHSRP protein in stable labeled cells was determined using a western blot analysis. Rescue experimental research on the regulatory relationship between LINC00626 and KHSRP. Results qRT-PCR showed low expression of LINC00626 and high expression of KHSRP in colorectal cancer tissues and cell lines. Cell function experiments showed that compared with the sh-NC group, the sh-LINC00626 group promoted cell proliferation, migration, and invasion in SW620 and HCT116 cells, while the overexpression group showed the opposite. Cell rescue experiments showed that, LINC00626+KHSRP significantly reversed the promotion effects of knocking down LINC00626 on cell proliferation, migration, and invasion. In the nude mouse experiment, compared with the sh-NC group, the sh-LINC00626 group showed a significant increase in tumor volume and weight, cell proliferation rate, and the number of lung metastases from colorectal cancer in the nude mice; Overexpression results in the opposite. The signal pathway experiment revealed that relative to the sh-NC group, the expression levels of JAK1 and STAT3 mRNA in the sh-LINC00626 group were significantly increased, whereas the results in the overexpression group were the opposite. Conclusion LINC00626 suppression the malignant progression of colorectal cancer metastasis through the JAK1/STAT3/KHSRP signaling axis.

Key words: CRC, LINC00626, JAK1, STAT3, KHSRP

中图分类号: