实用医学杂志 ›› 2026, Vol. 42 ›› Issue (2): 220-229.doi: 10.3969/j.issn.1006-5725.2026.02.007

• 慢性病防治专栏 • 上一篇    

牛磺熊去氧胆酸通过调控TBC1D15改善线粒体自噬减轻氧糖剥夺心肌细胞损伤的机制

廖玮嫣,赵倩,陈泽屿,宣悦,熊胜涛,李东霖,王萧()   

  1. 广州中医药大学中西医结合基础研究中心 (广东 广州 510006 )
  • 收稿日期:2025-07-08 修回日期:2025-09-02 接受日期:2025-09-16 出版日期:2026-01-25 发布日期:2026-01-22
  • 通讯作者: 王萧 E-mail:xwang72@gzucm.edu.cn
  • 基金资助:
    广东省普通高校重点领域专项项目(2022A1515010380);广州中医药大学校院联合科技创新基金项目(GZYZS2024U04)

Mechanism of tauroursodeoxycholic acid improving mitochondrial autophagy and alleviating oxygen-glucose deprivation myocardial cell injury by regulating TBC1D15

Weiyan LIAO,Qian ZHAO,Zeyu CHEN,Yue XUAN,Shengtao XIONG,Donglin LI,Xiao WANG()   

  1. Research Centre of Basic Integrative Medicine,School of Basic Medical Sciences,Guangzhou University of Chinese Medicine,Guangzhou 510006,Guangdong,China
  • Received:2025-07-08 Revised:2025-09-02 Accepted:2025-09-16 Online:2026-01-25 Published:2026-01-22
  • Contact: Xiao WANG E-mail:xwang72@gzucm.edu.cn

摘要:

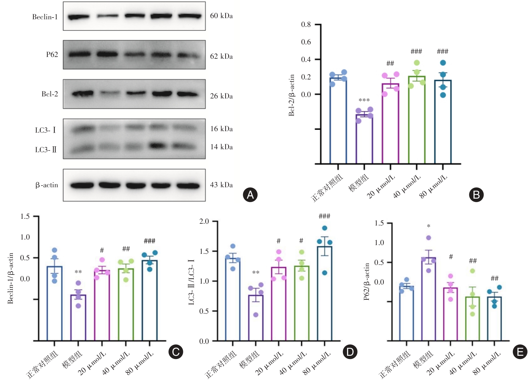
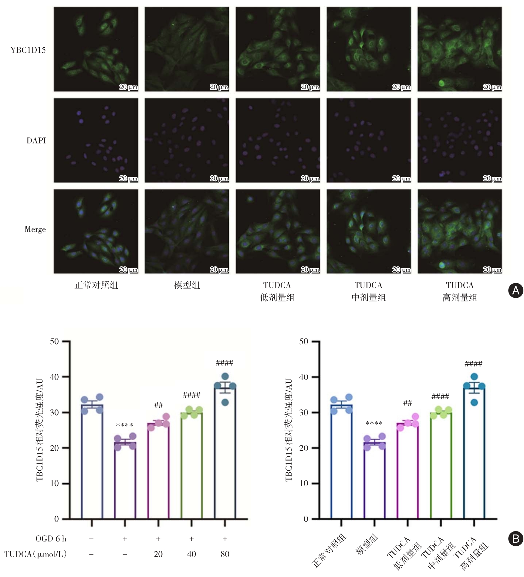
目的 探讨牛磺熊去氧胆酸(TUDCA)通过特异性调控TBC1D15蛋白表达和定位,恢复线粒体自噬功能,从而减轻氧糖剥夺(OGD)诱导的心肌细胞损伤的作用机制。 方法 采用传代心肌细胞H9c2OGD模型,设置正常对照组、模型组及TUDCA低(20 μmol/L)、中(40 μmol/L)、高(80 μmol/L)剂量干预组。通过免疫荧光检测TBC1D15亚细胞定位与表达,YO-PRO-1/PI双染评估细胞凋亡/坏死,溶酶体染色检测溶酶体功能并使用HBAD-mcherry-EGFP-LC3检测细胞自噬活性,Western blot分析自噬相关蛋白Beclin-1、LC3-Ⅱ/Ⅰ、p62及凋亡蛋白Bcl-2的表达情况。 结果 与正常对照组相比,模型组TBC1D15表达显著降低且分布紊乱;经TUDCA干预后,TBC1D15 表达呈剂量依赖性恢复,高剂量组荧光强度接近正常对照组水平,且细胞膜定位明显增强。在自噬相关指标方面,TUDCA 中、高剂量组显著促进自噬活化,具体表现为LC3-Ⅱ/Ⅰ比值升高、p62 降解加速以及Beclin-1表达增加。细胞凋亡/坏死检测结果显示,模型组细胞凋亡/坏死显著增加,而 TUDCA 干预后,细胞凋亡/坏死情况明显改善,同时抗凋亡蛋白Bcl-2表达上调,且这种改善效果在高剂量组最为显著。 结论 TUDCA通过剂量依赖性方式恢复TBC1D15蛋白的膜定位,进而激活线粒体自噬通路,最终协同抑制细胞凋亡/坏死。

关键词: 牛磺熊去氧胆酸, 线粒体自噬, TBC1D15, 氧糖剥夺, 心肌细胞损伤

Abstract:

Objective ? To elucidate the mechanism by which tauroursodeoxycholic acid (TUDCA) alleviates oxygen-glucose deprivation (OGD)-induced cardiomyocyte injury through specific regulation of TBC1D15 protein expression and subcellular localization to restore mitophagy function. Methods ? Primary cardiomyocytes were subjected to OGD and treated with TUDCA at low (20 μmol/L), medium (40 μmol/L), or high (80 μmol/L) doses. TBC1D15 subcellular localization and expression were assessed by immunofluorescence. Cell apoptosis/necrosis was evaluated using YO-PRO-1/PI double staining. Lysosome staining is used to detect lysosome function. Autophagy dual-labeling adenovirus HBAD-mcherry-EGFP-LC3 is used to detect the efficiency of autophagy flow.Western blot was performed to analyze autophagy-related proteins (Beclin-1, LC3-Ⅱ/Ⅰ, p62) and the anti-apoptotic protein Bcl-2. Results Compared with the normal control group, the model group showed a significant decrease in TBC1D15 expression and disordered distribution. After TUDCA intervention, the expression of TBC1D15 was restored in a dose-dependent manner. In the high-dose group, the fluorescence intensity was close to that of the normal control group, and the localization at the cell membrane was significantly enhanced. Regarding autophagy-related indicators, the medium- and high- dose TUDCA groups significantly promoted autophagy activation, which was manifested as an increase in the LC3-Ⅱ/Ⅰ ratio, accelerated degradation of p62, and increased expression of Beclin-1. The results of cell apoptosis/necrosis detection showed that cell apoptosis/necrosis was significantly increased in the model group, while it was significantly alleviated after TUDCA intervention. Meanwhile, the expression of the anti - apoptotic protein Bcl-2 was up-regulated, and this ameliorative effect was most significant in the high- dose group. Conclusion TUDCA restores TBC1D15 membrane localization in a dose-dependent manner, subsequently activating the mitophagy pathway, and ultimately synergistically inhibits apoptosis/necrosis.

Key words: tauroursodeoxycholic acid, mitochondrial autophagy, TBC1D15, oxygen?glucose deprivation, cardiomyocyte injury

中图分类号: